产品介绍
本装置采用模块化结构,以智能控制系统为核心构建多层防护体系:智能控制系统:内置PLC控制器,集成信号处理与绞车联动模块,实现多参数监测与一体化控制。
高强执行机构:挡车栏采用合金钢框架,液压/电动驱动快速升降;配备多级缓冲制动单元,有效吸收冲击能量。完整监测系统:配置速度、位置、张力传感器,实现斜巷全程实时监测。
稳固防护结构:安装基座稳固可靠,电控与液压单元具备防爆、防尘、防潮设计。
便捷人机交互:设本地操作面板与远程监控接口,支持现场控制与数据上传。
本装置通过“监测-判断-执行”闭环实现动态防护:实时监测:传感器持续采集车速、位置、钢丝绳状态等数据;自动通行:车辆正常通过时,挡车栏按指令智能升降;异常拦截:检测到超速、断绳等异常时,系统毫秒级触发挡车栏关闭并启动缓冲制动;报警与恢复:同步发出声光报警,支持远程复位与系统自检。
本装置以可靠结构、智能响应与多重防护为核心,构建“人-车-路-控”一体化安全体系,完整提升斜巷运输安全水平。
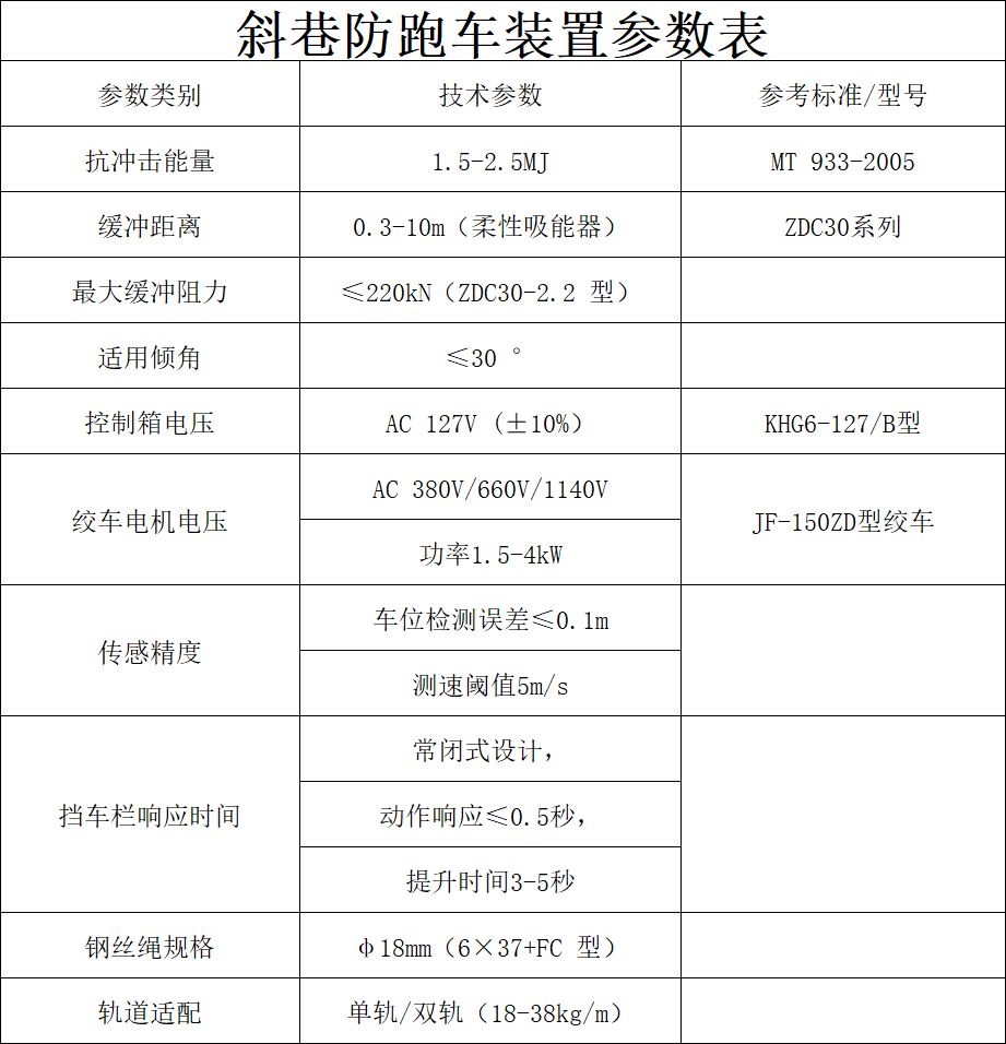
产品参数












